biofilm matrix components

If you are searching about a T-microchannel and b biofilm formation | Download Scientific Diagram you've came to the right place. We have 9 Pics about a T-microchannel and b biofilm formation | Download Scientific Diagram like Biofilms: microbial cities of scientific significance - MedCrave online, Bacteria Work Together to Build a Biofilm Civilization and also Biofilms: microbial cities of scientific significance - MedCrave online. Read more:

A T-microchannel And B Biofilm Formation | Download Scientific Diagram

a T-microchannel and b biofilm formation | Download Scientific Diagram www.researchgate.net

microchannel biofilm

Biofilms: Microbial Cities Of Scientific Significance - MedCrave Online

Biofilms: microbial cities of scientific significance - MedCrave online medcraveonline.com

biofilm matrix exopolysaccharides biofilms microbial intechopen polysaccharides significance biophysical besi deteksi laktosa kedelai zat glukosa diinduksi bonds diagrammatic unair jmen

Bacteria Work Together To Build A Biofilm Civilization

Bacteria Work Together to Build a Biofilm Civilization jonlieffmd.com

biofilm formation bacteria biofilms structure water matrix microbial build definition surface protein together cells civilization vitro biology material function cellular

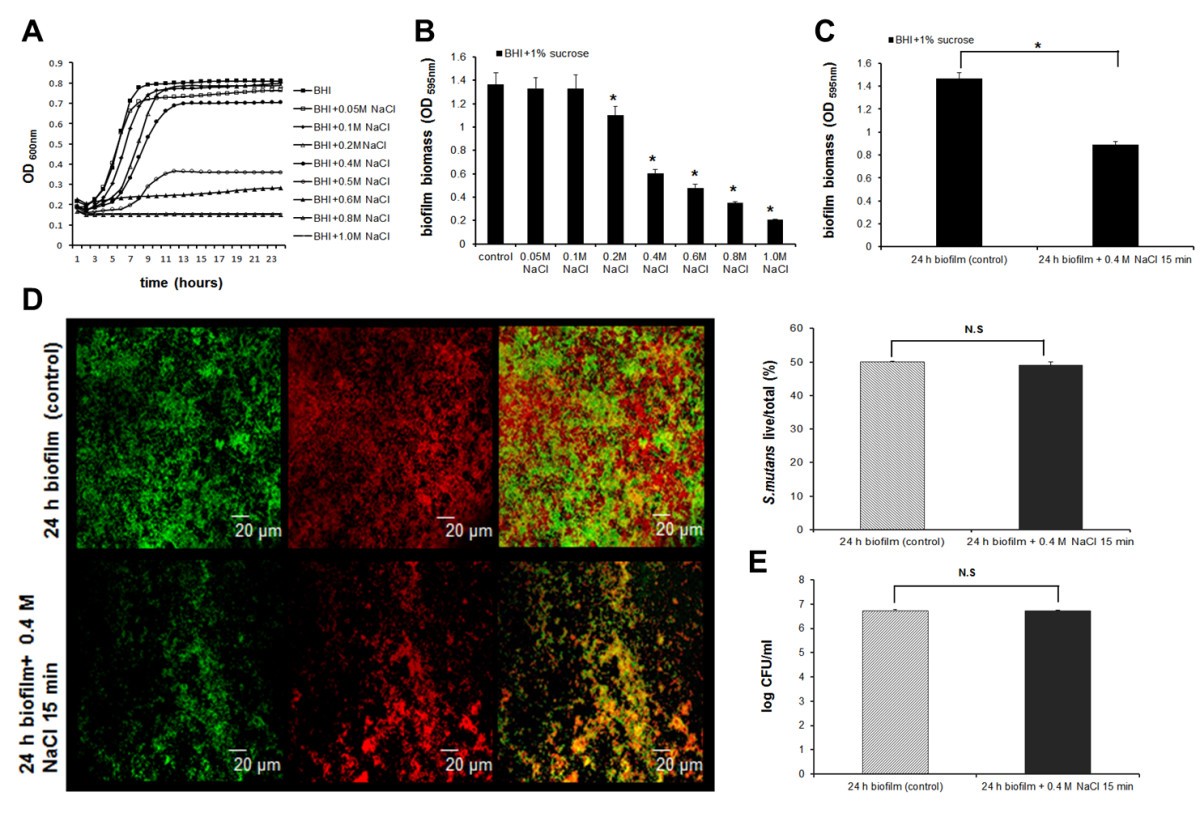
Hyperosmotic Response Of Streptococcus Mutans: From Microscopic

Hyperosmotic response of streptococcus mutans: from microscopic bmcmicrobiol.biomedcentral.com

hyperosmotic streptococcus physiology mutans transcriptomic microscopic response profile figure

Fighting Staphylococcus Aureus Biofilms With Monoclonal Antibodies

Fighting Staphylococcus aureus Biofilms with Monoclonal Antibodies www.cell.com

aureus biofilm

Frontiers | Microbial Biofilms: Human T-cell Leukemia Virus Type 1

Frontiers | Microbial Biofilms: Human T-cell Leukemia Virus Type 1 www.frontiersin.org

biofilm bacterial biofilms microbial frontiersin leukemia planktonic adhere microbiology

New Consolidator Grantee At The Department Of Biology – Biologisk

New Consolidator grantee at the Department of Biology – Biologisk www1.bio.ku.dk

Frontiers | Mechanisms Of Post-transcriptional Gene Regulation In

Frontiers | Mechanisms of post-transcriptional gene regulation in journal.frontiersin.org

bacterial transcriptional biofilm biofilms regulation affecting

The Expanding Roles Of C-di-GMP In The Biosynthesis Of

The expanding roles of c-di-GMP in the biosynthesis of pubs.rsc.org

gmp exopolysaccharides biosynthesis metabolites

Biofilms: microbial cities of scientific significance. Biofilm matrix exopolysaccharides biofilms microbial intechopen polysaccharides significance biophysical besi deteksi laktosa kedelai zat glukosa diinduksi bonds diagrammatic unair jmen. The expanding roles of c-di-gmp in the biosynthesis of


Post a Comment (0)
Previous Post Next Post